Ziyaretçi
üç fazlı asenkron motorların ileri geri çalıştırılması
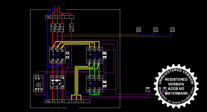
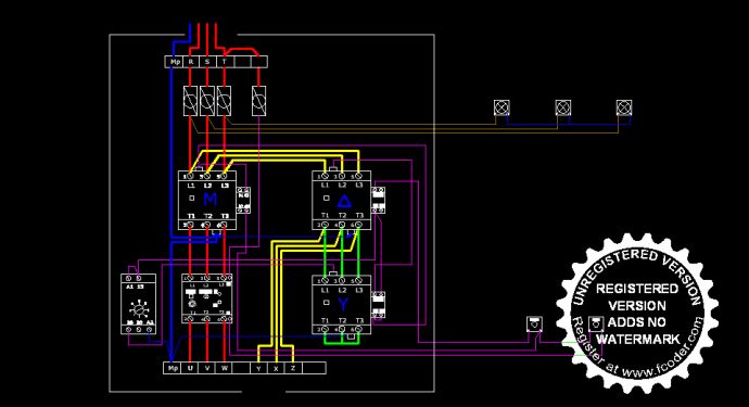
güç ve kumanda devresi çizimi lazım acil...
yardımcı olursanız çok sevinirim..
güç ve kumanda devresi çizimi lazım acil...
yardımcı olursanız çok sevinirim..
1-Üç fazlı asenkron motora yıldız üçgen yol verme
2-Asenkron motoru bir yönde sürekli çalıştırma
3-Asenkron motorun ileri ve geri çalıştırılması
4-Bir kademe dirençle yol verme

2-Asenkron motoru bir yönde sürekli çalıştırma
Sponsorlu Baglantilar
4-Bir kademe dirençle yol verme


Üç fazlı asenkron motorların çalıştırılmasıyla güç ve kumanda devresi çizimi var mı?

